关于我们
公司简介
社会责任
企业文化
产品中心
箱式变电站系列
高压开关柜系列
低压开关柜系列
分支箱开闭所系列
资质证书
公司新闻
行业资讯
新闻资讯
公司新闻
行业资讯
服务支持
售后服务
营销网络
联系我们
公司简介
达开科技有限公司是一家以输配电成套设备为导,集研发、制造、销售服务等—体化的企业
社会责任
"为行业创造价值"是达开对整个社会的庄重承诺。
企业文化
在新技术开发的跑道上,我们从未停止脚步,奋斗不息,创新不止!
新系列产品
产品分类
箱式变电站系列
高压开关柜系列
低压开关柜系列
分支箱开闭所系列
售后服务
快速响应每一次援助请求
营销网络
我们的营销能力由多维度能力支撑
>
产品中心
>
高压开关柜系列
高压开关柜系列
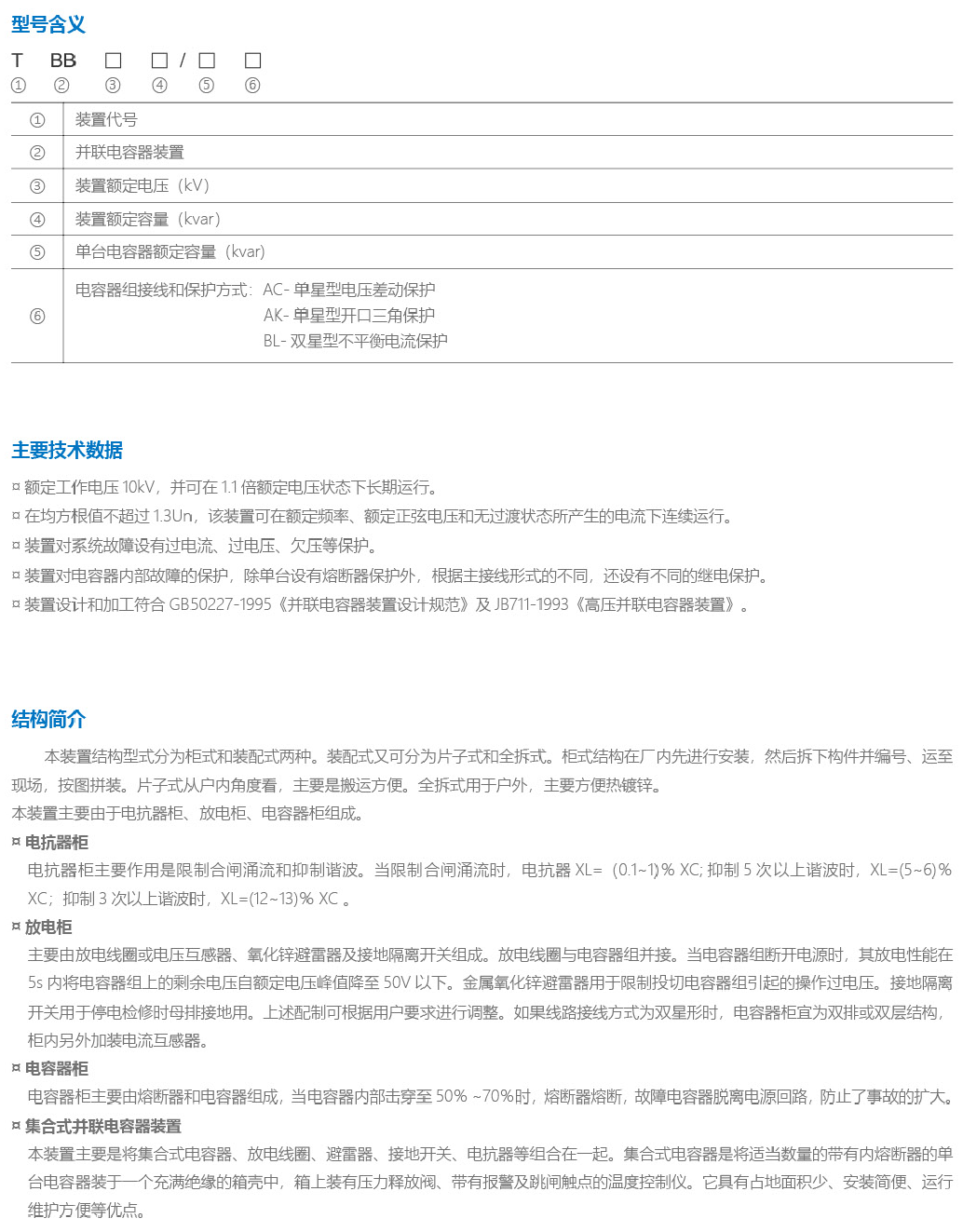
TBB 系列高压并联电容器装置
联系我们
产品详情
TBB系列高压并联电容器装置(以下简称装置)适用于交流50HZ、三相10kV电力系列中,用于提高功率因素和调整网路电压,从而提高供电设备有功输出和减少线路损耗。本装置为户内(外)式。